四川省残联政府采购(非政府采购)项目入库代理机构公开比选公告(变更公告)
发布时间:2017-09-25 来源:省残联办公室
一、比选项目
四川省残联2017年10月-2018年12月政府采购(非政府采购)项目入库代理机构比选。
二、比选时间
2017年9月28日9:00。逾期不予受理。
三、比选地点
四川省残联4楼会议室(地址:成都市星辉东路6号)
四、资质要求
(一)具有独立企业法人资格;
(二)具有政府采购代理资质,在四川省财政厅登记备案;
(三)独立的开标、评审场所并具有录音录像、门禁系统等电子监控设备;
(四)单位、法定代表人、主要负责人在参加政府采购活动前三年内,无行贿犯罪记录;
(五)没有被列入失信被执行人、重大税收违法案件当事人名单、政府采购严重违法失信行为记录名单;(近三年无不良信用记录)
(六)本次竞聘不接受资格类型相同的采购代理机构组成联合体参加。
五、提交材料
(一)具有政府采购代理资质,在四川省财政厅登记备案(提供营业执照及四川政府采购网代理机构库网页截图并加盖公章);
(二)独立的开标、评审场所并具有录音录像、门禁系统等电子监控设备(提供承诺函原件和相关场地和设施图片并加盖公章);
(三)单位、法定代表人、主要负责人在参加政府采购活动前三年内,无行贿犯罪记录(提供检察院查询结果原件);
(四)没有被列入失信被执行人、重大税收违法案件当事人名单、政府采购严重违法失信行为记录名单(提供“信用中国”网站(www.creditchina.gov.cn)、中国政府采购网(www.ccgp.gov.cn)等渠道查询结果为准,打印从开始报名之日起至递交报名资料前一天的任何一天在“信用中国”和“中国政府采购网”的查询结果加盖公章);
(五)本次竞聘不接受资格类型相同的采购代理机构组成联合体参加。
(六)营业执照、优米体育直播在线观看视频免费代码证、税务登记证(已三证合一只附营业执照)复印件并加盖公章;
(七)代理服务方案;
(八)比选代表本人身份证复印件、法定代表人授权书;
(九)比选申请人认为有必要的其他材料。
注:以上材料提供复印件的,需加盖单位公章。
六、比选须知
请有意向的代理机构按本公告第二条规定的比选时间,将第五条规定的材料装订成册(一正二副),密封并加盖公章后,交比选地点(星辉东路6号4楼会议室)。
七、比选程序
1、现场评审:比选当日,比选申请人应安排本项目负责人(需为以下之一:招标师、采购师、四川省政府采购代理机构专职人员岗前培训和继续教育培训证明)到场递交代理服务方案。并进行抽签排序。
2、比选申请人按照抽签排序顺序,进行5-10分钟的现场陈述。
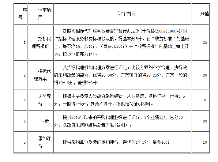
3、比选办公室对照所提交比选资料,根据评分标准(见附件)进行综合评分。
4、确定结果。由比选办公室按评选得分推荐前五名为中选单位。省残联在比选结束后5个工作日内,在省残联官方网站对中选结果进行公告。
八、联系方式
联系人:孟兵
联系电话:02883399411,13808047038
评分标准:
