四川省特奥花样滑冰赛前培训承训单位比选公告
发布时间:2024-12-05 来源:宣文处
一、项目名称
四川省特奥花样滑冰赛前培训承训单位比选
二、采购单位
yo米直播足球
三、项目介绍
第十二届世界冬季特奥会将于2025年3月在意大利举行,我国将组团参加。我省有4名特奥花样滑冰队运动员入选中国体育代表团,为夯实训练基础,拟在2025年1月27日前,组织4名运动员开展赛前培训,做好参赛编舞编曲等前期训练基础工作。
四、项目经费
赛前培训经费不超过10.05万元,以包干形式委托培训机构支出,相关标准见第六条培训要求具体明细。
五、承接机构资质
1、具有独立的法人资格,能独立承担民事责任;
2、经营范围包括体育保障组织、培训训练等内容。
六、培训要求
(一)做好保障工作。
1.承训单位负责组建工作人员团队,至少包括1名教练员、1名专职工作人员,负责全程培训的组织、管理工作。
2.以走训形式,组织4名运动员在1月27日前开展30天培训,夯实技术基础。
3.按照以下标准做好工作人员、运动员补助发放工作及场地、饮食、训练保障工作。

(二)完成编舞编曲工作。承训机构负责协调专业力量,针对每名运动员,完成4个单人滑和2个双人滑的编舞编曲。编舞编曲须符合比赛要求和运动员自身能力。
(三)负责安全管理工作。
承训机构须为每名运动员购买不小于30天的人身意外伤害保险,并做好日常安全管理工作。培训期间,安全责任由承训机构负责。
七、材料提交
具备资质的机构于2024年12月12日18时前提交比选文件,比选文件以邮件方式报送至采购单位。
联系人及联系方式:樊老师,028-83383756,电子邮箱:1115634401@qq.com比选文件提交时间以邮件发送时间为准,逾期不再受理。参评机构对所提供资料真实性承担法律责任。
比选文件包括:
1.机构资质文件(扫描件);
2.报价方案(盖章扫描件);
3.应答承诺书(承诺对第六条培训要求全部应答的盖章扫描件);
4.培训方案(盖章扫描件)
5.联系人及联系方式。
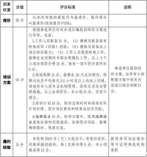
八、评选方式
采购单位对符合资质要求、应答全部培训要求、符合报价要求(总费用不超过10.05万元)的参选单位,按照评分表综合评判,得分最高、排名第1单位为中选机构。
比选结果公布于yo米直播足球官网。
附件:
四川省特奥花样滑冰赛前培训承训单位比选
评分细则
